● 全国交通职业教育教学指导委员会主任单位

● 北京市交通委直属的唯一公办高职

● 北京市特色高水平职业院校

● 北京交通职教集团核心校

新闻中心

首页 > 通知公告 > 正文

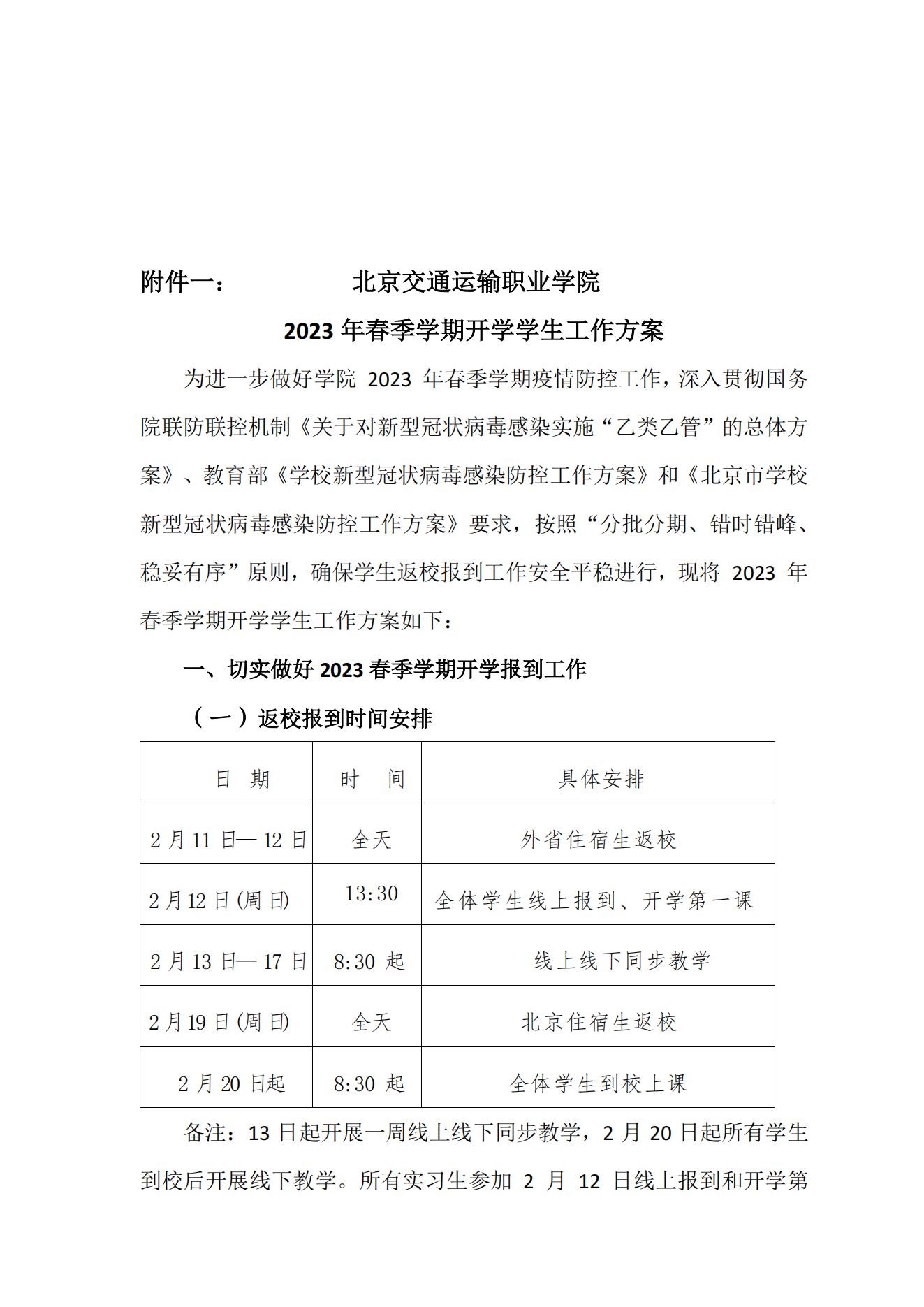
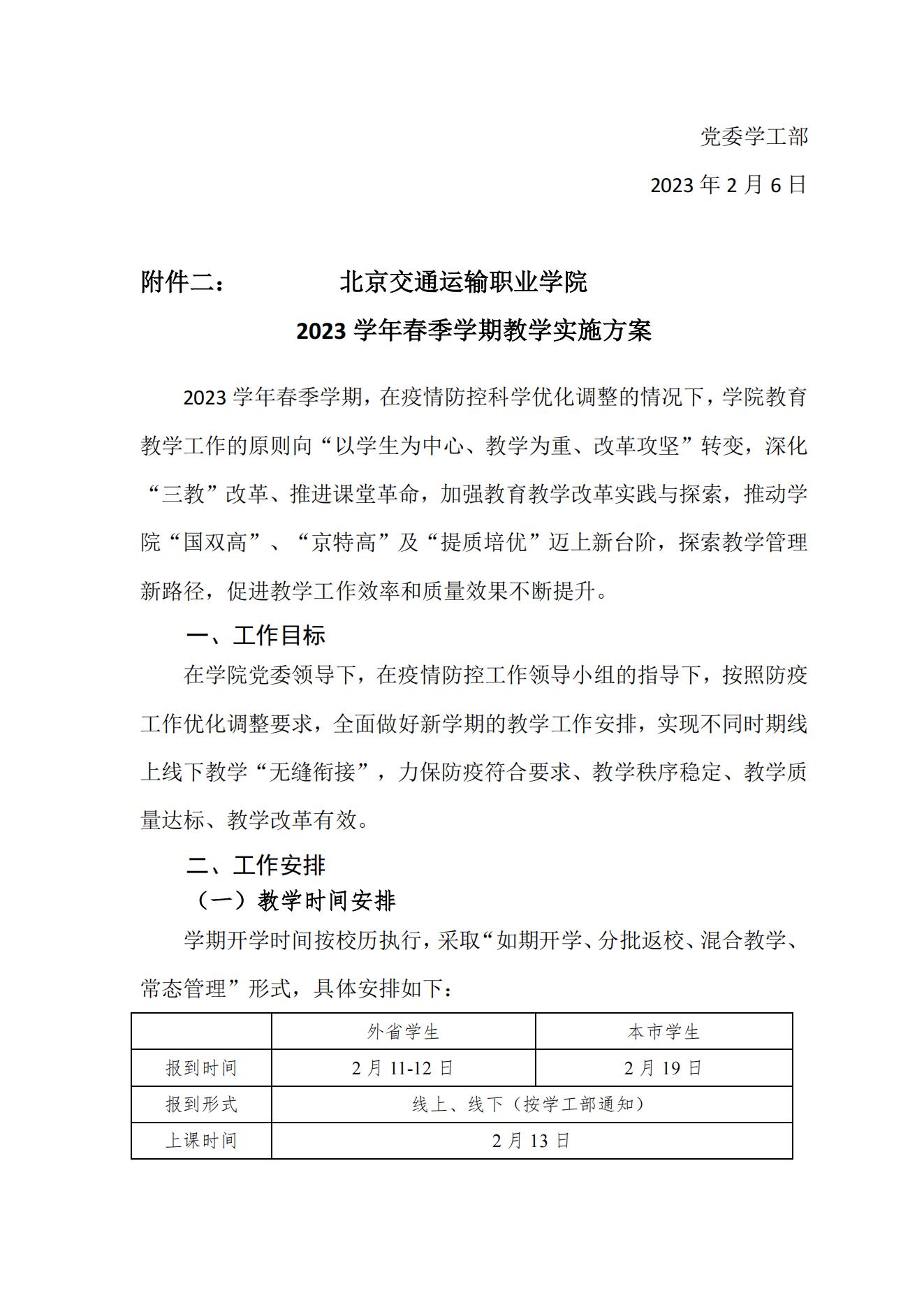
taptap点点体育2023年春季学期开学方案

2023年02月07日 作者:  来源:


taptap点点体育(股份)有限公司-官方网站 版权所有 京 ICP 备 号 京公网安备 号